每天疫情重点地区怎么查(疫情重点地区实时更新)
如何查看自己所在地疫情风险等级
选取疫情风险查询选项:进入国务院客户端页面后,在便民服务下方 ,点击“疫情风险查询”选项。允许获取位置信息:点击“允许 ”按钮,同意国务院客户端获取你的位置信息,以便准确查询所在地疫情风险等级 。查看查询结果:完成上述操作后 ,即可进入页面查看所在地疫情风险等级查询的结果。

打开支付宝APP在手机桌面找到支付宝图标,点击进入应用。搜索“各地疫情风险等级查询”在支付宝首页的搜索框中输入关键词“各地疫情风险等级查询”,点击搜索结果中的对应小程序进入 。

在支付宝中查看自己当前城市的疫情风险等级,可通过以下三个步骤完成:点击疫情服务助手打开支付宝应用 ,在首页搜索栏输入“疫情服务助手 ”,或通过首页功能卡片找到该入口并点击进入。选取地区进入“疫情服务助手”页面后,系统默认定位当前所在城市。


天府通咋个看每天新增
四川天府健康通作为四川省统一的健康码平台 ,四川天府健康通于2021年7月上线新冠疫苗接种预约及状态显示功能。用户可通过微信 、支付宝小程序或“天府通办”APP进入,在首页“热门服务”中选取“新冠疫苗接种服务 ”,即可完成个人或家庭成员的预约操作 。
明年5月前 ,成都市民可刷天府通卡乘坐成灌快铁。以下是关于这一消息的详细介绍:成灌快铁概况:成灌快铁是成都第一条市域快铁,于2010年开通,将青城山的美景与凉爽和成都中心城区相连。
打开“天府通”APP ,首页进入“老年卡在线办理” 。选取户籍(或居住证)所在地窗口。填写上传所需资料:按照页面提示填写个人信息并上传相关证件照片。确认订单并支付:进入确认订单页面,点击新增地址,完成收货地址的填报 。点击提交订单 ,自行选取支付方式(微信、支付宝、银行卡)完成支付。
选取开通Huawei Pay天府通卡:在开卡界面,找到Huawei Pay天府通卡的标签页,点击“立即开通 ”按钮开始开卡流程。完成开卡:按照界面提示,完成相关的认证和支付流程 。开卡过程大约需要一分钟时间。
0列CRH6型新车将于年底加入成灌快铁 ,实现15分钟发车间隔,并有望支持“天府通”刷卡进站。新车加入后的运营变化发车频次提升:近来成灌快铁每天开行32对列车,约30分钟一班 。新增10列CRH6型动车组后 ,每天比较多可达60对,发车间隔缩短至15分钟,开行对数几乎翻倍。
线上申请渠道及流程“天府通办”APP 认证登录后 ,依次点击“我的 ”—“电子证明”—“全部”,进入电子证明页面。点击“添加证明 ”,选取“无犯罪记录证明”并添加 ,返回电子证明页面后点击该证明。设置亮证密码和验证码,完成实人认证,阅读申请须知后选取申请用途(如就业 、留学等) ,最后提交申请 。
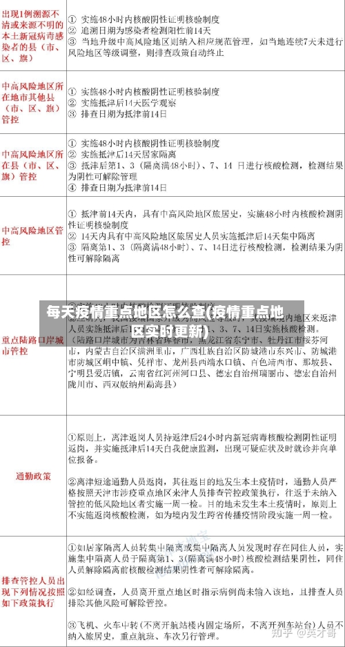
重点管控地区怎么查
〖壹〗、可以通过“i深圳”APP查询重点管控地区,具体方法如下:准备工具:使用华为P50手机(系统版本为HarmonyOS0.0 ),并确保已安装“i深圳 ”APP(版本0 )。进入防疫重点区域页面:打开手机上的“i深圳”APP,在首页中选取【防疫重点区域】 ,点击进入该页面。查询重点管控地区:在“防疫重点区域”页面上,选取【管控、防范区域查询】,点击进入后即可查到重点管控地区 。
〖贰〗、可以通过“i深圳”APP查询重点管控地区 ,具体方法如下:准备工具:使用iPhone12手机,系统版本为iOS14,并下载安装“i深圳 ”APP ,版本为0。进入疫情防控专区:打开“i深圳”APP,在主页点击“疫情防控”选项,进入相关功能界面。
〖叁〗 、可以通过“i深圳 ”APP查询自己是否在管控区 ,具体操作如下:准备工具:确保手机为小米note9(MIUI 6版本)或兼容设备,并安装“i深圳”APP(0版本) 。进入首页:打开“i深圳”APP,进入首页后找到“疫情防控 ”模块。点击防疫重点区域:在“疫情防控”页面中 ,选取“防疫重点区域”选项。
〖肆〗、中高风险疫情地区管控可通过国务院客户端小程序的“全国中高风险疫情地区名单 ”查询服务,按省、市筛选查看当前风险区域,数据由国家卫生健康委动态更新 。 北京地区管控区域 “北京健康宝”小程序:点开“疫情地图”功能,可查看封控 、管控区域及风险等级;若准备进京 ,系统会自动弹窗提醒途经风险区。
〖伍〗、可以通过微信上的“北京本地宝 ”小程序来查询封控区、管控区 、防范区,具体方法如下:工具/原料:使用iPhone8(iOS11)手机,通过微信(0.18版本)操作。方法/步骤:首先在微信上打开【北京本地宝】小程序 ,并点击【风险 进出京】选项 。弹出菜单后,点击【封/管控地图】功能。
〖陆〗、在本地宝APP主页点击【智能客服】或右上角的机器人标志,进入智能客服后点击【北京封/管控区域名单(持续更新)】 ,然后选取【点击查询】即可查询到封管控区域名单以及地图。如果还没有下载本地宝APP,可以到手机应用商店搜索并下载本地宝APP。
发表评论