疫情风险地区如何打印/疫情风险地区小程序

不用截图怎么打印出文字版高中风险地区信息

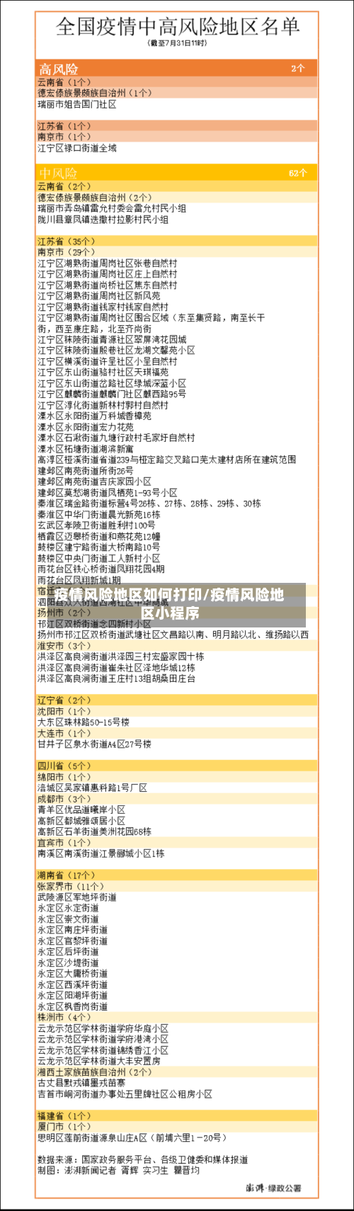
〖壹〗、首先搜索微信国务院客户端小程序 ,选取“疫情风险等级查询”全国中高风险疫情地区。其次点击“一键复制 ”功能,进行选取,并确认选取 。最后将全国中高风险疫情地区名单 ,点击一键复制文字,即可打印出文字版信息。

疫情风险地区如何打印/疫情风险地区小程序-第1张图片

〖贰〗 、行程卡截图,把图片打印出来即可。通信大数据行程卡 ,是由中国信通院联合中国电信、中国移动、中国联通三家基础电信企业利用手机“信令数据”,通过用户手机所处的基站位置获取,为全国16亿手机用户免费提供的查询服务 ,手机用户可通过服务 ,查询本人前14天到过的所有地市信息 。

疫情风险地区如何打印/疫情风险地区小程序-第2张图片

〖叁〗 、支付宝医保页面不让截图,主要是出于信息安全和隐私保护的考虑,可通过以下合法合规的方式解决:确认页面限制原因 医保信息属于敏感个人数据 ,支付宝会通过技术手段限制截图,防止信息泄露; 部分地区医保系统对接支付宝时,会设置截图权限 ,避免用户误操作或非法传播。

疫情风险地区如何打印/疫情风险地区小程序-第3张图片

拼多多打单:疫情风险高的地方快递都不发,我怎么把这些地区的订单排除...

可以使用小智打单工具排除疫情高风险地区订单,具体操作如下:订购工具:前往拼多多服务市场订购小智打单。进入待发货列表:订购后进入小智打单的待发货列表,点击“更多选项” 。自定义编辑:在“所有省份 ”下拉框中 ,点击“+自定义编辑”。设置排除条件:选取“不包含”、“自定义地址 ”。

设置停发地区:假设快递停发地区为上海和杭州,其它地址正常发货,可以点击【不包含】 ,并在地址栏中输入“上海市,杭州市” 。应用分组并筛选订单:设置好的地址分组若后期需要修改,可直接在已添加的分组操作项内点击修改或删除进行调整 。

利用打单软件快速筛选并处理停发订单 利用快递分区功能快速筛选订单 在打单软件中 ,利用快递分区功能 ,可以快速筛选出受快递停发影响的订单。例如,当前北京市顺义区、河北省石家庄市 、邢台市的快递暂停收寄,可以在软件中设置排除这些地区的条件。

方法一:修改快递模板 ,限制不可达区域登录拼多多管理后台,进入“发货管理-物流工具”,新建或修改运费模板 。在“不配送区域 ”中勾选疫情受影响地区 ,并选取“疫情原因 ”作为取消配送的理由。此操作可避免用户下单后因无法发货产生纠纷。

方法三:订单地址调整 如用户不同意退款,可将收货地区填写为旁边的市,在详细地址中再准确填写实际地址 。但此方法仅适用于订单量不大的小卖家。方法四:利用打单软件的快递分区功能筛选订单 步骤一:打开打单软件 ,选取“快递分区功能”,点击“编辑”。

首先,打开打单软件 ,选取快递分区功能并进行编辑;然后,设置为排除条件,选取疫情无法送达的省市区 ,并保存设置 。在打印发货时 ,点击保存的快递分区,即可排除疫情地区的订单,避免误发货。总之 ,拼多多商家在遇到疫情无法发货的情况时,应尽快采取相应措施,以避免被投诉和产生不必要的损失。

微信怎么查询某地疫情风险等级

〖壹〗、在微信中查询某地疫情风险等级 ,可按以下步骤操作:进入微信并点击“我 ”:打开微信应用程序,在界面右下角找到并点击“我”选项 。点击“支付”:在“我 ”的页面中,找到“支付”选项并点击进入。选取“城市服务”模块:在支付页面中 ,找到“城市服务 ”模块并点击进入。

〖贰〗、在电脑微信中,可通过“国家政务服务平台”小程序查看当前所在地区的风险等级,具体步骤如下:打开小程序入口:在电脑微信界面中 ,点击左侧导航栏的【小程序】按钮,进入小程序搜索页面后,输入“国家政务服务平台”并点击打开 。

〖叁〗 、打开微信搜索功能启动微信应用 ,点击顶部导航栏的“搜索 ”图标(放大镜形状) 。输入关键词搜索在搜索框中输入“疫情风险等级” ,点击键盘确认或搜索按钮。选取官方渠道在搜索结果中,找到“中国政府网”提供的服务入口(通常带有官方标识),点击进入。

怎样打印中高风险地区最新名单

〖壹〗 、首先在Excel表格软件上将需要打印的城市名字打出来 。其次将这些城市按照大小级别安照上下顺序排列好 ,按照高低风险地区排列左右顺序。最后表格打印出来即可。

〖贰〗、这样打印中高风险地区最新名单:从网上找到中高风险地区的最新名单 。复制粘贴到Excel表格。设置打印区域。最后打印 。

〖叁〗、首先打开电脑浏览器,所搜全国最新风险地区汇总。其次所搜完成后,点击进入此页面后关注《北京日报》官方账号。最后点击保存图片 ,将保存的图片打印即可 。

〖肆〗 、打开微信搜索功能打开手机中的微信app,点击顶部“搜索 ”选项。进入粤省事小程序在搜索页面输入“粤省事 ”,点击搜索结果中的“粤省事”小程序。进入疫情区域页面在粤省事首页点击“疫情区域”选项 ,进入风险地区查询页面 。查看风险地区名单页面会直接显示全国高风险和中风险地区列表,用户可滑动查看完整信息 。

〖伍〗、全国中高风险地区名单可通过以下方式实时查询:国务院官方微信小程序:查询方式:直接点击进入该小程序,即可获取最新的全国风险等级信息。信息来源:数据来源于各地政府和卫健委的官方发布 ,确保信息的权威性和准确性。

〖陆〗、首先,搜索微信国务院客户端小程序,选取“疫情风险等级查询 ”全国中高风险疫情地区 。其次 ,点击“一键复制”功能 ,进行选取,并确认选取。最后,将全国中高风险疫情地区名单 ,点击一键复制文字,打印出文字版信息即可。

发表评论