内江疫情新增地区分布/内江疫情最新数据

2022内江最新疫情防控新增重点关注地区一览

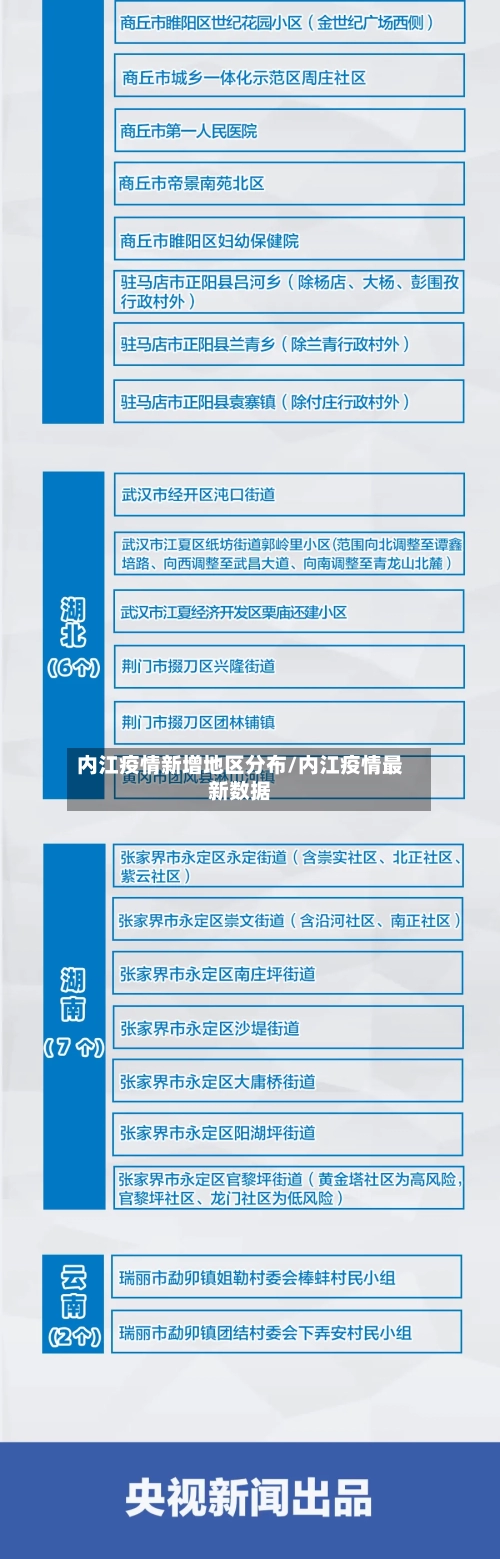
内江2022疫情防控最新重点关注地区新增重点关注地区5地:辽宁省葫芦岛市连山区;湖南省湘西土家族苗族自治州龙山县;河南省商丘市民权县,平顶山市;广东省湛江市廉江市 。注意须知:做好自我健康监测市外返回人员主动进行7天的自我健康监测 ,密切关注自己 、家人及假期同行人员的健康状况,7天内不聚餐、不聚集。

内江疫情新增地区分布/内江疫情最新数据-第1张图片

022年返回内江防疫措施一览【更新时间:2022-04-0618:22】//加强上海市、吉林省 、省内重点地区来内风险人员排查上海市 、吉林省来内人员中高风险地区来内人员。管控措施:实施集中隔离,期间每3天进行1次核酸检测 ,直至离开风险地区满14天为止 。3月14日至23日期间有上海市和吉林省旅居史的来内人员 。

内江疫情新增地区分布/内江疫情最新数据-第2张图片

022年2月28日 ,内江高新区有2人被判定为成都市新冠肺炎病例的密切接触者,近来2人已在集中隔离,核酸检测结果均为阴性 ,其活动轨迹如下:密接一活动轨迹:2月27日9:53 - 10:40:乘坐高铁G8501的03车厢到达内江北站,与密接二步行至内江北站负一楼乘坐出租车。

成都市新增无症状感染者轨迹3月28日,新都区发现1例省外返蓉人员的无症状感染者 ,该人员常住于新都区石板滩街道韩娥社区,于3月18日从省外返蓉。居家健康监测期间,3月18日、20日、24日3次核酸检测阴性 。

内江高新区发现2名密接者(附活动轨迹)

密接二活动轨迹:2月27日9:53 - 10:40:乘坐高铁G8501的06车厢到达内江北站 ,与密接一步行至内江北站负一楼乘坐出租车。11:07 - 11:11:与密接一步行至万晟天街“柒小官花甲米线 ”用餐,餐后步行至师院宿舍。14:00左右:到师院大千楼后前往师院宿舍 。

022年4月10日,一名新冠肺炎阳性病例的密切接触者杨某某在内江高新区胜利街道蟠龙冲转盘附近有活动轨迹 ,具体行程如下:16:59-17:25:杨某某从内江市高速客运中心乘坐网约车,前往内江高新区胜利街道蟠龙冲转盘附近。17:25-17:45:到达蟠龙冲转盘公交车站后,在附近区域候车 ,未进入密闭场所或长时间停留。

022年5月6日巴中恩阳区公布的2名密接者(张某某 、杨某某 ,系母子关系)部分活动轨迹如下:4月30日-5月1日行程 4月30日14:28,两人从郑州站乘坐K15次列车(3车厢)出发,于5月1日07:00抵达达州 。5月1日10:38 ,转乘C713次列车(二等座01车厢013F号)前往巴中,12:23到达巴中火车站。

022年4月5日内江经开区密接者行程轨迹一览2022年4月4日20时10分,内江经开区收到1名密切接触者孙某的报告。

四川昨日新增省内感染者19例、外省返川感染者12例

内江市1例 新增外省返川感染者12例 均为无症状感染者 ,具体管理情况:闭环转运9例:感染者全程处于闭环管理状态,未接触社会面 。非闭环管理3例:均位于成都市,可能涉及社会面活动 ,存在传播风险。

昨日(11月5日0—24时)四川省新增外省来(返)川感染者16例,新增省内感染者14例,具体构成如下:新增外省来(返)川感染者16例 确诊病例2例:未明确具体来源省份及活动轨迹 ,需等待相关市(州)卫生健康委进一步通报。无症状感染者14例:均为外省输入,具体来源省份及活动轨迹需等待后续通报 。

新增外省来(返)川感染者275例 确诊病例17例 无症状感染者258例 分布未明确具体来源省份,但均通过主动检测或排查发现 。

本土病例情况:8月7日0—24时 ,四川新增本土确诊病例1例 ,在遂宁,为省外返遂宁人员,“入川即检”重点人员监测发现 ,成都无新增本土确诊病例;四川无新增本土无症状感染者,即成都也无新增本土无症状感染者。

月20日0时至24时,四川新增本土确诊病例4例(广安市2例 、巴中市2例) ,新增本土无症状感染者4例(广安市3例、巴中市1例),无新增境外输入确诊病例,新增境外输入无症状感染者19例(均在成都市)。 具体信息如下:本土确诊病例 新增4例 ,其中广安市2例、巴中市2例 。

月28日0-24时,成都新增本土确诊病例119例,新增本土无症状感染者710例。

发表评论