现在疫情中风险地区/现在疫情中风险地区有哪些

营口2地升为中风险,近来你还知道有哪些中风险地区?

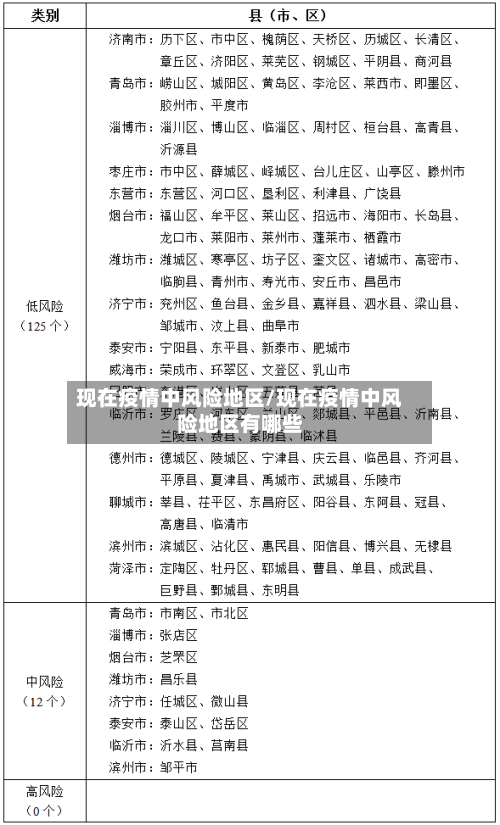
营口2地升为中风险,近来国内中风险地区还有安徽省六安市有6地和合肥市有1地、辽宁省沈阳市有4地和营口市有11地。一:辽宁的新冠疫情根据5月19日数据显示 ,辽宁省新增1例本土新冠肺炎确诊病例,为营口市报告,本轮新冠疫情以来辽宁省已报告确诊病例15例 ,另外还有无症状感染者11例 。

现在疫情中风险地区/现在疫情中风险地区有哪些-第1张图片

辽宁省营口市鲅鱼圈区熊跃镇辽海花园社区 、鲅鱼圈区红海社区益海福都社区为中等风险区。辽宁省营口市盖州市陈屯镇杨店村。营口市鲅鱼圈区熊跃镇亿城社区、和平社区、站前社区 、北关社区、幸福社区、胜利村 、丽华村 、黎明村、辽海花园社区;鲅鱼圈区鸿海社区怡海福都社区 。中等风险地区的食物搭配应保持平衡。

现在疫情中风险地区/现在疫情中风险地区有哪些-第2张图片

新增2例新发冠状病毒肺炎确诊病例已转沈阳市第六人民医院隔离治疗。辽宁省新诊断新发冠状肺炎4例,其中沈阳2例,营口2例 。沈阳市新报告3例从国外引进的无症状感染病例 。无新病例治愈 ,沈阳市已采取相关措施控制疫情蔓延。辽宁共筛查出16名密切接触者和密切接触者中的密切接触者。已经进行了核酸检测 。

大连市甘井子区大连湾街道、西岗区香炉礁街道工人村社区已升级为中风险地区 ,并将根据疫情变化适时调整。

高风险地区:北京大兴西红门镇升级为高风险地区。中风险地区:西城区展览路街道 、大兴区清源街道升级为中风险地区,加上之前的中风险地区,近来北京共有33个中风险地区 。此外 ,教育部发布了今年高考工作安排,具体内容如下:考点设置:发生过疫情的学校不能作为考点。

例如,从行政区划上 ,A地区属于B市,大数据抓取显示A地区为中风险或者高风险地区。近来除A地区外,B市其他地区均为低风险地区 。行程码B市后标记星号 ,并进一步说明“B市存在中风险或高风险地区,并不表示用户实际到访过这些中高风险地区”。

2022年北京疫情情况:现在是什么风险地区?附北京疫情进出京规定_百度知...

022年北京疫情情况如下:北京当前风险地区情况截止到提供信息的时间点,北京全市16个区(密云区、延庆区、朝阳区 、丰台区、石景山区、海淀区 、门头沟区、房山区、通州区 、顺义区、昌平区、大兴区 、怀柔区 、平谷区、东城区、西城区)均为低风险地区 ,未调整风险等级。

022年北京未全面禁止出京,但风险区域人员原则上不出京,中高风险地区及部分管控区明确限制出行 。具体限制出京的区域及北京疫情进出京最新规定如下:限制出京的区域丰台区:玉泉营街道万柳园小区自1月23日起定为高风险地区 ,因近14天累计报告8例本土确诊病例 ,该区域人员不得出京。

后续几天,北京陆续有新增病例增加。2022年北京疫情预计结束时间及条件预计结束时间:2022年北京疫情预计在4月上旬能结束恢复正常 。2022年3月16日,北京市将朝阳区小红门乡肖村定为中风险地区 ,中风险地区调整为低风险地区需要14天的封闭管理,按此推算,北京疫情预计在4月上旬能结束恢复正常 。

022年5月22日起 ,北京市朝阳区2地 、通州区1地风险等级下调,其中朝阳区建外街道南郎社区降为低风险地区,朝阳区劲松街道农光东里社区、通州区新华街道如意社区降为中风险地区。 具体调整情况如下:朝阳区劲松街道农光东里社区:近14天累计报告5例本土确诊病例 ,即日起由高风险地区降为中风险地区。

022年5月5日北京市风险等级调整情况如下:新增高风险地区:朝阳区潘家园街道潘家园社区调整原因:截至2022年5月4日24时,该社区近14天累计报告6例本土确诊病例 。经评估,由低风险地区升级为高风险地区。

中国现在封城的城市有哪些

〖壹〗、全国第二次宣布封城的城市近来只有大连金州区。12月21日 ,大连突发微博发布通知称金州封城了,但金州“封城 ”是防控措施升级,并不代表疫情严重失控 ,因此大家不要恐慌 。一般情况下 ,这两种情况才会封城:高风险地区:疫情高风险地区会实行内防扩散 、外防输出、严格管控策略。在疫情得到有效控制后,再有序扩大复工复产的范围。

〖贰〗、总的来说,全国封城的城市主要包括武汉 、黄冈和鄂州等多个城市 。这些城市在疫情期间采取了封城措施 ,通过限制人员流动和交通运营等方式来遏制疫情的扩散。这些措施虽然给居民生活带来了一定的不便,但有效地保障了民众的健康和安全。

〖叁〗、西安市:2021年12月23日,因新冠疫情 ,西安市也实施了封城措施,以控制疫情的蔓延 。吉林省:在疫情爆发期间,吉林省对全省实施了封锁措施 ,以遏制病毒的传播。其他城市:2022年,中国还采取了封城措施的城市包括郑州、上海 、深圳、东莞、长春市和吉林市等,这些措施都是为了有效控制疫情。

〖肆〗 、封城的城市有西安 ,南京,苏州 。封城是河北省石家庄市平山县回舍镇下辖的一个村,历史悠久 ,具有近千年的历史 ,村北有铁牛山,1996年曾在山上发掘出炼铁遗址,据考证有千年之久 。西安介绍 西安市的地质构造兼跨秦岭地槽褶皱带和华北地台两大单元。

〖伍〗 、021年12月23日 ,西安市正式封城。西安市人民政府召开西安市第33场新闻发布会,通知从2021年12月23日零时开始,全市小区(村)、单位实行封闭式管理 。

现在中高风险地区有哪些

〖壹〗、查询途径:通过百度App搜索【疫情风险等级查询】 ,进入国家政务服务平台或国务院客户端提供的查询服务页面。该服务由官方权威发布,数据实时更新,可确保信息准确性。操作步骤:进入查询页面:在搜索结果中选取国家政务服务平台或国务院客户端的查询入口 。

〖贰〗 、北京现在中高风险地区有:丰台区。大兴区。昌平区 。朝阳区。海淀区。石景山区 。通州区。门头沟区。

〖叁〗、近来 ,我国有哪些中高风险地区?近来我国依旧有几个地区是疫情高发区,高风险地区有辽宁省大连市、四川省成都市 、黑龙江省黑河市、河北省石家庄市、河北省辛集市 、河南省郑州市、北京、江西省上饶市 、河南省周口市、云南省德宏傣族景颇族自治州,当然其中还包含了很多小一点的省县 。

发表评论