【疫情实时重点防控地区,疫情重点管控地区查询】
近来全国疫情重点地区有哪些
在中国,疫情呈现北扩西进的态势 ,湖南省面临的传播风险和防控压力尤为突出;在欧洲,法国南部沿海地区的人工松林是当前受灾害影响较为严重的区域。 中国疫情概况与重点区域从全国整体来看,松材线虫病的扩散趋势并未减缓 ,疫情向北方和西部扩散的风险较高,同时已发生疫情的地区也存在反弹和复发的巨大压力。

河北省石家庄市藁城区藁城区曾是河北省疫情的核心区域,在疫情防控过程中 ,当地采取了严格的管控措施,包括全域封闭管理、大规模核酸检测、人员流动限制等 。经过一段时间的努力,疫情得到有效控制 ,但根据风险评估,近来仍被列为中风险地区,需持续落实常态化防控措施 ,防止疫情反弹。

上海:4例 总计:25例(无新增死亡及疑似病例)新增本土无症状感染者(61例)内蒙古:33例 辽宁:13例 四川:5例 上海:4例 吉林:2例 广西:2例 北京:1例 云南:1例 总计:61例 输入性病例情况 新增境外输入确诊病例6例,无症状感染者79例,均来自境外输入,未引发本土传播。
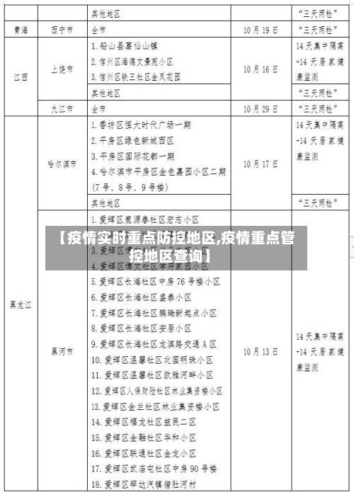
哈尔滨市:道里区 、道外区、南岗区、呼兰区 、阿城区、木兰县 。哈尔滨自4月9日以来发生聚集性疫情 ,截至4月29日24时,现存确诊病例63例、无症状感染者17例,防控形势仍需高度关注。牡丹江市:绥芬河市(口岸输入病例重点地区) 、西安区。
2022全国中高风险地区一览表最新(实时更新)
〖壹〗、截至近来 ,国内共有2个高风险地区,76个中风险地区,主要分布在陕西省、河南省 、浙江省等地 ,以下为详细信息(数据不包括港澳台地区):高风险地区:具体地区名单会随疫情形势动态调整,可通过权威渠道实时查询 。高风险地区通常意味着当地疫情较为严重,传播风险高 ,会采取更为严格的防控措施,如封控管理、全员核酸检测等。
〖贰〗、022年清明节期间,国内中高风险地区因疫情形势动态变化 ,无法直接列举具体地区名称,但可通过官方查询入口实时获取最新名单。
〖叁〗 、022年全国中高风险地区查询可通过以下两种主要方式实现:查询方式一:国务院客户端小程序——疫情风险等级查询入口获取:通过微信搜索“国务院客户端”小程序,进入后即可找到“疫情风险等级查询”功能入口 。
〖肆〗、全国中高风险地区名单持续更新如下:截至2022年6月21日,全国有高风险地区11个 ,中风险地区38个如下。
〖伍〗、截至相关通告发布时,2022年安阳市中高风险地区汇总如下:高风险地区有2个 1月10日,汤阴县育才学校被划定为高风险地区。1月10日 ,汤阴县古贤镇大朱庄村被划定为高风险地区 。中风险地区有3个 1月10日,内黄县六村乡袁六村被划定为中风险地区。
〖陆〗、近期国内多地出现新冠肺炎关联病例,各地疫情风险等级随时发生变化 ,以下是国内中高风险地区名单,将持续更新最新消息,详情请见下文。
全国疫情重点地区名单
〖壹〗 、高风险地区新疆维吾尔自治区喀什地区疏附县站敏乡 新疆维吾尔自治区人民政府新闻办公室举行第四场喀什地区疏附县新冠肺炎疫情和疫情防控工作新闻发布会通报相关情况。发布会上 ,喀什地区行署副秘书长艾赛提·吾拉音木通报,这次疏附县疫情与疏附县站敏乡三村的一家工厂关联度较高 。
〖贰〗、湖北省作为重点疫区:作为疫情的发源地,湖北省尤其是武汉市在疫情期间面临着极大的挑战。随着疫情的扩散 ,湖北省其他地区也受到了严重影响,因此整个省份被视为重点疫区。 广东、黑龙江等省份的疫情情况:广东等地由于人口流动大 、密度高,疫情传播速度快,一度成为重要的防控区域 。
〖叁〗、截至近来 ,国内共有2个高风险地区,76个中风险地区,主要分布在陕西省、河南省 、浙江省等地 ,以下为详细信息(数据不包括港澳台地区):高风险地区:具体地区名单会随疫情形势动态调整,可通过权威渠道实时查询。

疫情重点地区原则上是指
〖壹〗、疫情重点地区原则上是指14天内发生本地病例(或无症状 感染者)或公布疫情中、高风险地区的地域。基于当前的疫情形势,各地区需要对疫情防控重点区域采取更加科学 、更加精准的措施 。
〖贰〗、只要你的手机行程马是绿色 ,也没经过疫区,一般不会隔离。
〖叁〗、高风险地区:一般是指累计新冠病例超过了50例,同时〖Fourteen〗 、天内是有聚集性疫情发生。病例和无症状感染者居住地 ,以及活动频繁且疫情传播风险较高的工作地和活动地等区域,划为高风险区 。原则上以居住小区(村)为单位划定,根据流调研判结果可调整风险区域范围。
〖肆〗、指封闭区、管控区以外可能暴露的重点人群的活动区域。“三区防控指引 (一)封闭区 实行封闭管理 。原则上人员只进不出 ,相关区域的小区、社区 、路段设立卡口,仅保留必需的出入口,关卡24小时值守。出入时规范防护,严格消毒。
发表评论