【广州疫情地区停课通知最新,广州疫情停课不停学】

广州疫情什么时候停课

〖壹〗、原定于4月11日开始的中考体育考试暂停,具体考试时间将根据疫情情况另行通知 。实施时间与后续安排 以上措施暂定实施至4月17日24时。后续安排将根据疫情防控形势变化及时调整 ,并通过官方渠道向社会公布。信息查询方式 微信搜索公众号“广州本地宝 ”,关注后回复“停课”,可获取2022年4月广州停课机构 、停课时间、复课时间等详细信息 。

【广州疫情地区停课通知最新,广州疫情停课不停学】-第1张图片

〖贰〗、022年4月28日至29日 ,广州花都区部分区域停课,但并非全区所有学校停课。具体停课安排如下:停课范围 花东镇和花山镇的小学:居家开展线上教学。花东镇和花山镇的幼儿园:停止幼儿入园 。新华街 、新雅街、花东镇、花山镇的所有培训机构(含托管 、托育):暂停线下服务。

【广州疫情地区停课通知最新,广州疫情停课不停学】-第2张图片

〖叁〗、广州疫情2022年11月21日周一停课。通过查询相关资料信息 。截止2022年12月16日11:13:44广州属于低风险复课了,防疫要求戴好口罩不聚集须持有48小时核酸证明 。

〖肆〗、通过查询相关资料显示 ,广州有可能再次停课今天。因为2022广州疫情停课最新消息:截止2022年11月1日,为防止疫情传播,经专家研判 ,广州海珠区 、白云区 、花都区、番禺区、天河区部分区域暂停返校及线下教学。所以广州有可能再次停课今天 。

广州什么时候停课

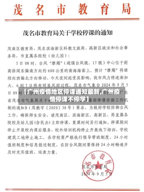
〖壹〗 、广州“五停”政策是2025年9月23日为应对超强台风“桦加沙 ”影响 ,在全市范围内实施的停课、停工、停产 、停运、停业措施,具体解读如下:政策背景与时间2025年9月23日,广州市防汛防旱防风总指挥部发布通告 ,因超强台风“桦加沙”预计于9月23日夜间至25日严重影响广州,决定启动“五停”措施。

〖贰〗、广州全市“五停 ”措施的结束时间尚未明确,需以官方后续通告为准。

〖叁〗 、广州华立学院广州校区:该校于2025年9月23日晚上至9月24日全天停课 。这一安排旨在确保师生在台风期间的安全 ,避免因恶劣天气导致的出行风险。华南师范大学:石牌校园、大学城校园自9月23日18时起停课,复课时间将根据天气情况另行通知。学校通过官方渠道及时发布停课信息,提醒师生做好防范措施 。

〖肆〗、据广州应急管理公众号消息 ,广州市防汛防旱防风总指挥部发布了关于实施“五停”措施的通告,自2025年9月23日起,在全市范围内实行停课 、停工、停产、停运 、停业。

〖伍〗 、广州华南商贸职业学院:2025年9月23日至9月24日全校停课。学校采取全校停课的措施 ,是为了全面应对台风可能带来的挑战,确保全校师生的安全 。停课期间,学校可能会加强校园安全管理 ,做好各项应急准备工作。

〖陆〗、广州市“五停”措施已取消。自2025年9月24日18时起 ,广州市终止了停课、停工 、停产、停业、停运的“五停 ”措施 。广州市防汛防旱防风总指挥部发布通告明确指出,此次取消“五停 ”措施的主要原因是台风“桦加沙”对广州市的影响已明显减弱并远离 。

广州市越秀区11月21日会不会复课

〖壹〗 、越秀区现在会停课吗 —— 不会。通过查询越秀区疫情防控中心了解到越秀区截止到2022年11月7日属于常态化区域,没有疫情所以不会停课。越秀区 ,广东省广州市市辖区,是广州市的中心城区,位于广州市区中心 ,东起广州大道,与天河区接壤 。越秀区明天停课吗 —— 越秀区明天不会停课。

〖贰〗、广州明天不会复课。通过查询相关公开信息,2022年11月21日广州只有番禺区要复课 ,其余地区暂时还未发布相关通知 。其中番禺区规定学校、幼儿园2022年11月21日下周一起有序恢复线下教学,具体返校复课安排由教育部门另行通知。

〖叁〗 、广州天河区复课时间2022年11月21日。天河区,隶属于广东省广州市 ,位于广州市东部,1985年由广州郊区分出组建,东与黄埔区相连 ,南与海珠区隔珠江相望 ,西到广州大道与越秀区相接,北与白云区相邻,行政区域总面积1338平方公里 ,下辖21个街道  。

〖肆〗、没有停课。根据各地方疫情的严重程度,一部份疫情严重的地方灾行网上线上教学,而大多数学校都没停学停课。

增城因为疫情明天要停课吗

〖壹〗、增城因为疫情明天要停课 。截止至2022年12月1日 ,根据最新消息,自11月24日(周四)起,增城中小学阶段学校暂停线下教学 ,开展线上教学。

〖贰〗 、停课。增城区,隶属于广东省广州市,截止到2022年11月1日增城区属于高风险地区 ,是有疫情的,所以2022年11月2日是停课的,请戴好口罩 ,做好自我防护 。

〖叁〗、停课 。通过查询增城相关信息了解到。自11月10日(周四)起 ,全市除南沙区、从化区 、增城区外,中小学阶段学校暂停线下教学,开展线上教学;高三年级有住宿条件的 ,在校实施全封闭管理;幼儿园暂停返园;校外培训机构暂停线下教学;托管 、托育机构暂停服务。在穗高校实施封闭管理 。

〖肆〗、广州市增城区11月14日要停课。通过查询相关公开信息显示广州市增城区在11月14日进行了线下教学的停课。停课指的是因为某种原因使一个或多个学生停止上课 。停课原因一般是自然灾害影响,如台风,暴雨等。还有传染性疾病肆虐的情况 ,或是学校自身出了状况。在国外许多地区,部分学校或因教师罢工而停课 。

〖伍〗、月20日增城区开始停课。自11月21日起,广州花都 、南沙、从化3个区中小学阶段学校继续正常开展线下教学 ,幼儿园正常返园;番禺区中小学阶段学校有序恢复线下教学、幼儿园有序返园。其他7个区中小学阶段学校暂缓返校,开展线上教学;幼儿园暂缓返园 。高三年级有住宿条件的,在校实施全封闭教学管理。

〖陆〗 、近期广州疫情严重 ,除广州增城区、从化区、南沙区外其他各区暂停返校及线下教学。近来海珠区疫情还未得到完全控制,所以停学停课在部分区可能还会继续 。

广州市海珠区明天停课吗

〖壹〗 、广州市海珠区明天停课 。通过查询相关公开信息2022年11月9日下午,广州市政府新闻办举行广州市疫情防控新闻发布会。市卫生健康委、市教育局、市国资委 、海珠区、荔湾区的相关负责人通报广州市新冠肺炎疫情防控相关情况。

〖贰〗、截至2025年9月30日12时29分 ,广州海珠区已无“停课 、停工 、停产、停业、停运”等任何“五停 ”措施生效 。根据广州市防汛防旱防风总指挥部于2025年9月24日发布的通告 ,广州全市自9月24日18时起终止“五停”措施,恢复社会生产生活秩序。

〖叁〗 、不停课。通过查询海珠区教育局政策知,海珠区2022年11月7日不停课 。海珠区位于广州市中部 ,北部与荔湾区、越秀区、天河区隔珠江相邻。

〖肆〗 、停课。根据当地防疫公开信息查询广州番禺停课了,为防止疫情传播,经专家研判 ,广州海珠区、白云区、花都区 、番禺区、天河区部分区域暂停返校及线下教学 。

广州番禺为什么不停课

自11月21日起,广州花都、南沙 、从化3个区中小学阶段学校继续正常开展线下教学,幼儿园正常返园;番禺区中小学阶段学校有序恢复线下教学、幼儿园有序返园。其他7个区中小学阶段学校暂缓返校 ,开展线上教学;幼儿园暂缓返园。高三年级有住宿条件的,在校实施全封闭教学管理 。校外培训机构暂停线下教学;托管、托育机构暂停服务。在穗高校继续实施封闭管理。

广州番禺区近来已经停课了 。近期广州疫情严重,除广州增城区 、从化区 、南沙区外其他各区暂停返校及线下教学 。

不停。截止于2022年12月8日 ,从当地的教育局了解到,广州番禺明天并没有停课的消息。番禺区,广东省广州市市辖区 ,位于广州市中南部 ,地处粤港澳大湾区地理中心,毗邻港澳,北与广州市海珠区相接 ,东临狮子洋,与东莞市相望,西与佛山市南海区和顺德区相邻 ,南滨珠江口,与南沙区接壤 。

广州番禺12月12号开学。截至到2022年12月17日,番禺12月不会停课 ,正常开学。通过查询广州教育局网了解到广州番禺12月份并没有停课的消息,所以番禺12月正常开学 。

今日为2022年11月3日,明天广州番禺不停课。番禺区 ,别名番禺,是广东省广州市市辖区,地处广东省广州市中南部 ,地处珠三角和粤港澳大湾区的地理中心位置。番禺为秦始皇三十三年(公元前214年)设置的古县 ,番禺是南海郡的首县,并为郡治所在地 。

香港科技大学(广州):9月23日晚及24日部分课程取消或改为线上进行。此外,广州华南商贸职业学院、佛山大学等院校也发布了类似停课或线上教学通知。停课范围主要涉及台风路径覆盖区域的高校 ,部分学校根据校区地理位置差异执行不同措施(如暨南大学珠海校区按属地要求调整) 。

发表评论